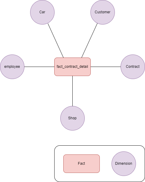
Tutorial - 🗄️ IM contract Original file (for update purpose on https://www.draw.io/) : dFakto cars_tuto_IM.drawio Tutorial - C_Dimensions Tutorial - Dimension Employee Tutorial - Dimension Car Tutorial - Dimension Customer Tutorial - Dimension Contract Tutorial - Dimension Shop Tutorial - C_Facts Tutorial - Fact contract details