Skip to main content
Subscribe our newsletter
Main navigation
Close navigation
English
English
Main
Subscribe our newsletter
Main
Reference Guide
beVault User Reference Guide
beVault Homepage
beVault Modules
Build
Graph Editor
Entities
Hub's dynamic tab
Link's dynamic tab
Satellite's dynamic tab
Refence table's dynamic tab
Source
Source Systems
Data Packages
Staging Tables
Mapping
Verify
Data Quality
Distribute
Information Mart
Information mart script
Admin
Projects Management
Users management
Groups management
License Management
API Keys
Global sub-modules
Versions
Snapshots
Configure
Environments
Import/Export
States User Reference Guide
Introduction to dFakto States
States Home Page
State Machines
Activities
Webhooks - States
How-to generate a Webhook URL
Settings
Secret Management
RSS Feeds
Workers Reference Guide
Stores
Directory File Store
MySql Db Store
ODBC Db Store
Oracle Store
Excel Db Store
Ftp File Store
PostgreSql Db Store
Gitlab Store
Sftp File Store
S3 File Store
SqlServer Db Store
Snowflake Db Store
IBM db2 Db Store
Workers
Compress / Decompress with GZip
HTTP Request
List Files in FileStore
Delete Files in FileStores
Load data into a Database Table
Load data into a Database Table from Json
Execute an SqlQuery into a dbstore
Get the next execution dates of a CRON expression
Export Sql query result to csv
Export Sql query result to json
Execute State Machine
Map Execution
Move files from one filestore to another
Enrich postal Addresses with Geoapify web service
Refresh Business Object Report
Refresh Tableau Data Source
Get Authentication token for Ungerboeck
Upload a file to ToucanToco
Refresh ToucanToco
Import / Export from Builtin Worker
Architecture & Installation
Requirements
Identity provider configuration
Keycloak configuration
Microsoft Entra ID (formerly Azure AD) configuration
Supported target database configuration
PostgreSQL configuration
Deployment
Local deployment
Production deployment
NGINX Proxy & HTTPS
Advanced configuration
Metavault Configuration
States Configuration
Workers Config
beVault UI configuration
States UI configuration
Explanations
Data Workflows
Data Type correspondence
How to build a Bridge Table
Generated Tables
beVault naming convention
Understanding Multi-Active Satellites (MASH) and the Role of the Sequence Column in Data Vault
API Reference
API Reference - Metavault
Metavault API - General concepts
Metavault API - Call index
Metavault API - Root
Metavault API - Admin
Metavault API - Projects
Metavault API - Create project
Metavault API - Update project
Metavault API - Delete project
Metavault API - Get project
Metavault API - Get project list
Metavault API - Update project image
Metavault API - Delete project image
Metavault API - Get project image
Metavault API - Users
Metavault API - Create user
Metavault API - Update user
Metavault API - Delete user
Metavault API - Get user
Metavault API - Get user list
Metavault API - Assign user to group
Metavault API - Remove user from group
Metavault API - Get list of the user's groups
Metavault API - Groups
Metavault API - Create group
Metavault API - Update group
Metavault API - Delete group
Metavault API - Get group
Metavault API - Get group list
Metavault API - API tokens
Metavault API - Create API token
Metavault API - Update API token
Metavault API - Delete API token
Metavault API - Get API token
Metavault API - Get API token list
Metavault API - Licensing
Metavault API - Get unique installation id
Metavault API - Set license
Metavault API - Get license
Metavault API - Project
Metavault API - Build (module)
Metavault API - Hubs
Metavault API - Create hub
Metavault API - Update hub
Metavault API - Delete hub
Metavault API - Get hub
Metavault API - Get hub list
Metavault API - Links
Metavault API - Create Link
Metavault API - Update Link
Metavault API - Delete Link
Metavault API - Get Link
Metavault API - Get link list
Metavault API - Get hub references of a link
Metavault API - Get a hub reference of a link
Metavault API - Satellites
Metavault API - Create satellite
Metavault API - Update satellite
Metavault API - Delete satellite
Metavault API - Get satellite
Metavault API - Get satellite list of type of entity
Metavault API - Get satellite list of hub
Metavault API - Get satellite list of link
Metavault API - Get satellite columns
Metavault API - Reference tables
Metavault API - Create reference table
Metavault API - Update reference table
Metavault API - Delete reference table
Metavault API - Get reference table
Metavault API - Get reference table list
Metavault API - Pit tables
Metavault API - Create pit table
Metavault API - Update pit table
Metavault API - Delete pit table
Metavault API - Get pit table
Metavault API - Get pit table list
Metavault API - Diagram
Metavault API - Set diagram
Metavault API - Get diagram
Metavault API - Source (module)
Metavault API - Source & Data packages
Metavault API - Create source system
Metavault API - Update source system
Metavault API - Delete source system
Metavault API - Get source system
Metavault API - Create data package
Metavault API - Update data package
Metavault API - Delete data package
Metavault API - Get data package
Metavault API - Staging tables
Metavault API - Get datapackage table list
Metavault API - Create data package table
Metavault API - Update data package table
Metavault API - Delete data package table
Metavault API - Get data package table
Metavault API - Mappings
Metavault API - Create hub mapping
Metavault API - Update hub mapping
Metavault API - Create link mapping
Metavault API - Update link mapping
Metavault API - Create satellite and its mapping
Metavault API - Update satellite and its mapping
Metavault API - Delete mapping
Metavault API - Delete satellite mapping
Metavault API - Get mapping
Metavault API - Get satellite mapping
Metavault API - Verify (module)
Metavault API - Data quality
Metavault API - Create data quality check
Metavault API - Update data quality check
Metavault API - Delete data quality check
Metavault API - Get data quality check
Metavault API - Distribute (module)
Metavault API - Information marts
Metavault API - Create information mart
Metavault API - Update information mart
Metavault API - Get information mart
Metavault API - Create information mart script
Metavault API - Update information mart script
Metavault API - Delete information mart script
Metavault API - Get information mart script
Metavault API - Configure (module)
Metavault API - Environment administration
Metavault API - Create environment
Metavault API - Update environment
Metavault API - Delete environment
Metavault API - Get environment
Metavault API - Import/export
Metavault API - Import project
Metavault API - Export project
Metavault API - Snapshots
Metavault API - Create snapshot
Metavault API - Update snapshot
Metavault API - Delete snapshot
Metavault API - Get snapshot
Metavault API - Versions
Metavault API - Create version
Metavault API - Update version
Metavault API - Delete version
Metavault API - Get version
beVault MCP Server
How to use beVault MCP Server with n8n
beVault MCP - System prompt for AI agents
System prompt for global agent
Dimension creator
Tutorials
beVault Tutorial - Step-by-step guide
1. Create a Project
2. Create Environment
3. Build your data model
4. Manage sources and data packages
4.1. Create Source Systems
4.2. Create data packages
4.3 Create staging tables
5. Create a Mapping
6. Verify your data
7. Create and deploy a Version
8. Automate your dataFactory
9. Create Information Marts
Tutorial Scenario - WonderCar
Tutorial - ๐ญ beVault
Tutorial - ๐ง Source systems
Tutorial - ๐ง DriveNexus (CRM)
Tutorial - CRM - Employees
Tutorial - CRM - Cars
Tutorial - CRM - Customers
Tutorial - CRM - Contracts
Tutorial - ๐งStaffForce (HR system)
Tutorial - HR system - Employees
Tutorial - HR system - Shops
Tutorial - ๐งCarRepair (Maintenance)
Tutorial - Maintenance - Tasks
Tutorial - ๐๏ธ dataModel
Tutorial - ๐๏ธ dFakto cars
Tutorial - ๐๏ธ Information Marts
Tutorial - ๐๏ธ IM contract
Tutorial - C_Dimensions
Tutorial - Dimension Employee
Tutorial - Dimension Car
Tutorial - Dimension Customer
Tutorial - Dimension Contract
Tutorial - Dimension Shop
Tutorial - C_Facts
Tutorial - Fact contract details
Release Notes
Release note - beVault 3.9
Release note - beVault 3.9.6
Release note - beVault 3.9.5
Release note - beVault 3.9.4
Release note - beVault 3.9.3
Release note - beVault 3.9.2
Release note - beVault 3.9.1
Release note - beVault 3.8
Release note - beVault 3.8.3
Release note - beVault 3.8.2
Release note - beVault 3.8.1
Release note - beVault 3.7
Release note - beVault 3.6
Release note - beVault 3.5
beVault 3.5 - Impact and migration
Release note - beVault 3.4
Release note - beVault 3.3
Release note - beVault 3.2
Release note - beVault 3.1
Release note - beVault 3.0
beVault 3.0 - Impact and migration
Release Note - beVault 2.1
Release note - beVault 2.0
How tos
How to extract data from a database?
How to extract data from an API?
How to configure a Store for States' Workers?
How to update the metadata of your IM scripts with AI?
How to use an information mart script?
Breadcrumbs
Tutorials
Tutorial Scenario - WonderCar
Tutorial - ๐ญ beVault
Tutorial - ๐๏ธ dataModel
On this Page
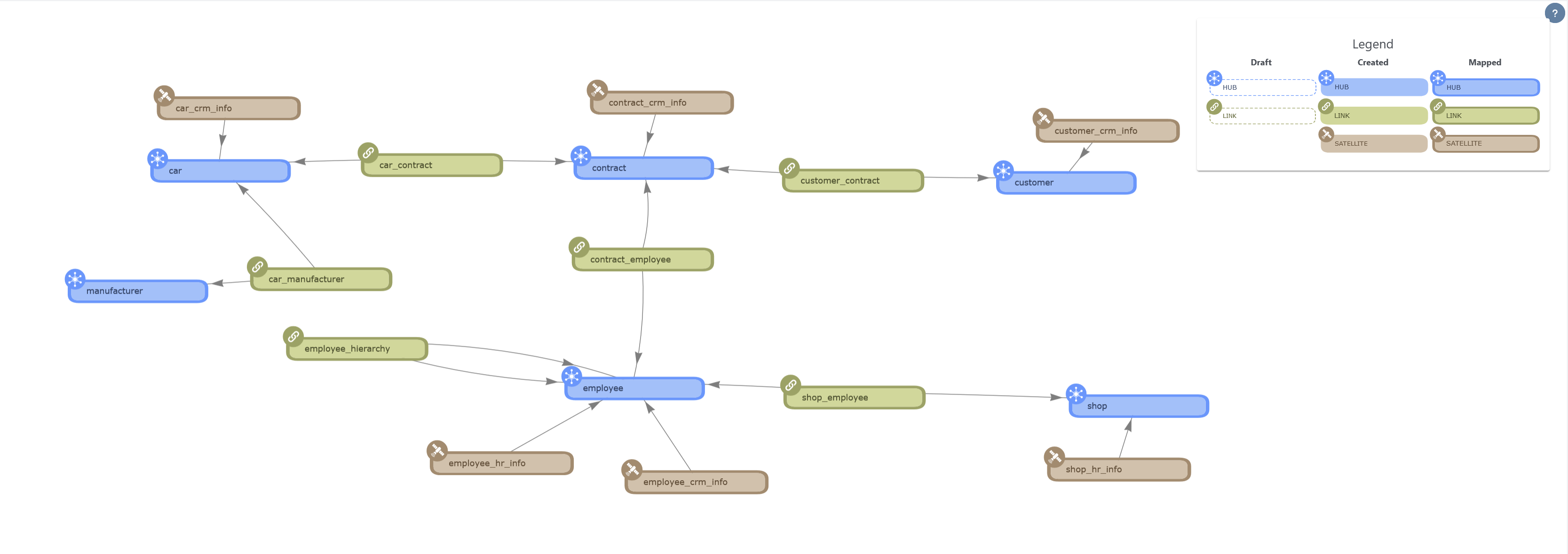
Tutorial - ๐๏ธ dFakto cars